LP3783AM 芯茂微10W 隔離型AC-DC芯片小家電IC
5V2A 10W SOP7
5V2A 10W SOP7
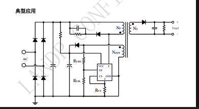
LP3783AM是一款高性能隔離型適配器和充電器的控制芯片。通過原邊側的電流和電壓檢測實現恒流和恒壓功能,內置環路穩定性補償,可以省略TL431 和光電耦合器。通過設定外部的限流電阻和變壓器原副邊匝比來實現恒流輸出功能,通過設定FB 的分壓電阻和輔助側匝比來實現恒壓功能。同時為了實現更好的輸出電壓調整率,LP3783AM 內置輸出線纜補償功能,可以通過設定FB 上電阻的值來調節輸出線纜補償值。
在恒壓調制階段,為了得到更好的平均效率和音頻特性,LP3783AM 采用了包含PFM/PWM 的多模式控制,在重載時,芯片工作在PFM 和谷底導通區域,得到高效率和EMI 特性;中載時,為了得到更好的音頻特性,系統工作在PWM 調制;輕載時,工作在低頻PFM并降低驅動電流以提升平均效率。LP3783AM 集成了多種重啟的保護功能,包括VCC 過壓/欠壓保護,FB 電阻開短路保護,輸出短路保護,輸出電壓過壓保護和過溫保護等。
集成BJT,適用于10W 隔離方案;
75mW 待機,滿足六級能效;
谷底開通機制,提升系統效率;
特有隨機抖頻,改善EMI;
斜坡電流驅動,優化平均效率;
高精度的恒壓恒流控制;
特有的輸出線損補償技術;
PFM/PWM 多模式控制改善效率和音頻特性;
輸出短路保護功能;
FB 電阻開短路保護功能;
輸出過壓保護功能;
VCC 電壓過壓保護功能;
過溫保護;
手機、無繩電話、PDA、MP3 和其它便攜式設備等的適配器、充電器;
LED 驅動電源;
線性電源和RCC 開關電源升級換代;
其它輔助電源。
