在當今電子設備日益普及的時代,充電器作為設備的“能量補給站”,其性能和兼容性至關重要。本文將詳細介紹一款基于 PL3368C 開關電源芯片的 10-12W 充電器方案,該方案不僅具備高效穩定的充電性能,還能兼容 DP2525 等常見設備,滿足多種應用場景的需求。

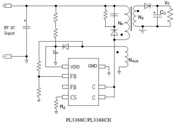
PL3368C 是一款高性能的開關電源芯片,適用于寬電壓輸入范圍的非隔離降壓型電源設計。其內部集成了高壓功率開關和先進的控制技術,能夠實現高效率、低功耗的電源轉換。通過精心設計的電路,該芯片可以輕松實現 10-12W 的輸出功率,滿足智能手機、平板電腦等設備的充電需求。
輸入電路是充電器與外部電源連接的橋梁。為了確保充電器能夠在不同的電網環境下穩定工作,輸入電路采用了寬電壓輸入設計,支持 90Vac~265Vac 的輸入電壓范圍。在輸入端,我們加入了保險絲、壓敏電阻和 X 電容等元件,用于過流保護、浪涌吸收和電磁干擾抑制。這些元件能夠有效保護充電器免受電網異常和雷擊等外部干擾的損害,提高充電器的可靠性和使用壽命。
對于 10-12W 的充電器,雖然功率相對較小,但為了進一步提高電源的效率和功率因數,我們可以在電路中加入 PFC(功率因數校正)電路。PFC 電路能夠使輸入電流的波形與輸入電壓的波形保持一致,減少諧波失真,提高電源的功率因數,使其更接近 1。這不僅有助于提高電源的效率,還能降低對電網的污染,符合現代環保節能的理念。在本方案中,我們采用了一種簡單高效的 PFC 控制方案,通過在輸入端加入一個 PFC 電感和一個 PFC 開關管,結合 PL3368C 芯片的控制信號,實現了對輸入電流的有效調節,使電源的功率因數達到較高水平。

主控電路是充電器的核心部分,由 PL3368C 開關電源芯片及其外圍電路組成。PL3368C 芯片內部集成了多種先進的控制功能,能夠實現精確的電壓和電流調節。在主控電路中,我們通過設置芯片的反饋引腳和相關參數,實現了對輸出電壓和電流的精確控制。同時,芯片還具備多種保護功能,如過壓保護、欠壓保護、過流保護和過溫保護等,能夠有效保護充電器和被充電設備的安全。為了提高充電器的兼容性,我們對主控電路進行了優化設計,使其能夠兼容 DP2525 等常見設備的充電協議。通過在反饋電路中加入特定的協議識別電路,充電器能夠自動識別連接的設備,并根據設備的要求調整輸出電壓和電流,實現快速充電和安全充電。
輸出電路是充電器將電能傳輸給被充電設備的關鍵部分。為了確保輸出電壓和電流的穩定性,我們在輸出端加入了高頻變壓器、整流二極管和濾波電容等元件。高頻變壓器能夠將主控電路輸出的高頻脈沖信號轉換為所需的低壓直流信號,整流二極管將交流信號整流為直流信號,濾波電容則進一步平滑輸出電壓,減少紋波和噪聲。此外,為了提高充電器的輸出效率,我們采用了低導通壓降的整流二極管和高質量的濾波電容,確保輸出電壓的穩定性和純凈度。在輸出端,我們還加入了限流電阻和保護二極管,用于防止輸出短路和過流等異常情況的發生,進一步提高了充電器的安全性和可靠性。

PL3368C 開關電源芯片采用了先進的控制技術和高頻開關設計,能夠實現高效率的電源轉換。在 10-12W 的輸出功率下,充電器的效率能夠達到較高水平,減少能量損耗,提高充電速度。同時,芯片的精確電壓和電流調節功能能夠確保輸出電壓和電流的穩定性,為被充電設備提供穩定的電源,避免因電壓波動和電流不穩定而導致的設備損壞。
本方案通過優化主控電路和反饋電路,實現了對 DP2525 等常見設備的兼容。充電器能夠自動識別連接的設備,并根據設備的要求調整輸出電壓和電流,實現快速充電和安全充電。這種兼容性設計使得充電器能夠滿足多種設備的充電需求,提高了充電器的通用性和實用性。
PL3368C 芯片內置了多種保護功能,如過壓保護、欠壓保護、過流保護和過溫保護等,能夠有效保護充電器和被充電設備的安全。在輸入電路中,加入了保險絲、壓敏電阻和 X 電容等元件,用于過流保護、浪涌吸收和電磁干擾抑制。在輸出電路中,加入了限流電阻和保護二極管,用于防止輸出短路和過流等異常情況的發生。這些保護措施使得充電器在各種異常情況下都能夠保持安全可靠的工作狀態,避免因故障而導致的安全隱患。
由于采用了開關電源技術和高頻開關元件,充電器的體積相對較小,便于攜帶和使用。與傳統的線性電源充電器相比,開關電源充電器具有更高的功率密度和更小的體積,能夠滿足現代電子設備對充電器小型化的要求。這種體積小巧的設計使得充電器可以方便地放置在背包、口袋或手提包中,隨時隨地為電子設備提供充電服務。

本基于 PL3368C 開關電源芯片的 10-12W 充電器方案具有高效穩定、兼容性強、安全可靠和體積小巧等特點,適用于多種電子設備的充電需求。它可以廣泛應用于智能手機、平板電腦、智能穿戴設備、藍牙音箱、便攜式游戲機等設備的充電。此外,該方案還可以根據不同的需求進行定制和優化,滿足特定設備的充電要求,具有廣闊的應用前景。
本文介紹的基于 PL3368C 開關電源芯片的 10-12W 充電器方案,通過精心設計的電路和優化的性能,實現了高效穩定、兼容性強、安全可靠和體積小巧的特點,能夠滿足多種電子設備的充電需求。