在當今電子設備快速發展的時代,用戶對于設備充電速度的要求越來越高,快充技術應運而生并迅速普及。而氮化鎵(GaN)作為一種新興的第三代半導體材料,憑借其獨特的物理特性,正在成為快充技術中的關鍵材料,推動著電源管理芯片的革新與發展。
氮化鎵(GaN)功率器件以其極快的開關速度、優秀的導通阻抗以及極低的開關損耗脫穎而出。這些特性使得基于GaN的Flyback拓撲電路能夠將工作頻率提升至200kHz以上。與傳統的硅基功率器件相比,這一頻率的大幅提升意味著電源設備可以在更小的體積內實現更高的功率密度,同時顯著提高電源的轉換效率。在快充產品中,電源體積的縮減和轉換效率的提升至關重要,因為它們直接影響到產品的便攜性和能效表現。因此,GaN在Flyback拓撲的快充產品上得到了廣泛的應用,成為快充技術發展的關鍵推動力量之一。
盡管氮化鎵(GaN)器件本身具有諸多優勢,但要充分發揮其性能,優秀的電源管理芯片(PMIC)是不可或缺的關鍵因素。電源管理芯片負責控制和管理電源的輸出,確保電源在各種負載條件下都能穩定工作,并且在高頻率下保持高效率。這對于快充產品尤為重要,因為快充需要在短時間內提供大量的電能,電源管理芯片必須能夠精確地控制電流和電壓,以避免過充、過放和過熱等問題,同時還要確保充電過程中的安全性和可靠性。
保護模式齊全:

在這一背景下,芯茂微電子憑借其在電源管理芯片領域的深厚技術積累和創新能力,推出了合封氮化鎵LP88G24DCD的PD65W適配器參考設計。這一設計充分展現了GaN技術的優勢,同時也體現了芯茂微電子在電源管理芯片設計上的先進理念。

外推控制芯片如下:

內置GaN的產品:

芯茂微電子的PD65W適配器參考設計具有以下顯著特點:
輕便的體積:由于GaN器件的高頻特性,使得電源設備可以在更小的體積內實現更高的功率密度。這對于便攜式電子設備的快充適配器來說是一個巨大的優勢,使得適配器更加輕便易攜,符合現代用戶對于便攜性的追求。
更高的轉換效率:在快充過程中,電源的轉換效率直接關系到充電速度和能源利用率。芯茂微電子的參考設計通過優化電路設計和采用高效的GaN器件,實現了高達94.23%的轉換效率。這意味著在充電過程中,更多的電能被有效地轉化為設備所需的能量,減少了能量損耗,提高了充電速度,同時也降低了能源浪費,符合環保和節能的發展趨勢。
外圍電路簡單,占板面積?。盒久㈦娮拥膮⒖荚O計采用了簡潔的外圍電路,減少了元件數量和復雜度。這不僅降低了生產成本,還提高了產品的可靠性和穩定性。同時,簡潔的電路設計使得占板面積大幅減小,為產品的小型化和集成化提供了可能,使得快充適配器可以更加靈活地應用于各種電子設備中。
雙繞組構型效率更高:在電路設計方面,芯茂微電子采用了雙繞組構型,進一步提高了電源的轉換效率。這種構型能夠更好地利用電磁感應原理,提高能量傳輸的效率,同時也有助于降低電磁干擾,提高電源的性能和穩定性。
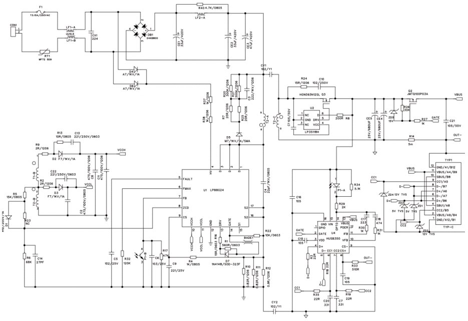
電路圖如下

芯茂微電子的PD65W適配器參考設計在性能方面表現出色。以下是其在不同輸入電壓和負載條件下的性能數據:
輸入電壓(VAC) 頻率(Hz) 輸出功率(W) 轉換效率(%)
115 60 65 92.27
230 50 65 92.04
264 50 65 91.37
從上表可以看出,無論是在115VAC/60Hz還是230VAC/50Hz的輸入條件下,芯茂微電子的PD65W適配器參考設計都能保持較高的轉換效率,且在264VAC的高輸入電壓下,轉換效率依然能夠達到91.37%,表現出優異的性能和穩定性。
氮化鎵(GaN)作為一種新興的第三代半導體材料,憑借其卓越的性能,正在成為快充技術中的關鍵材料。芯茂微電子通過推出合封氮化鎵LP88G24DCD的PD65W適配器參考設計,充分展現了GaN技術的優勢,并在電源管理芯片設計上實現了創新突破。這一參考設計不僅具有輕便的體積和更高的轉換效率,還通過簡潔的外圍電路和雙繞組構型提高了產品的可靠性和性能。
隨著快充技術的不斷發展和普及,氮化鎵(GaN)的應用前景將更加廣闊。芯茂微電子將繼續致力于GaN技術的研發和創新,為市場提供更加高效、可靠的電源管理解決方案,推動快充技術的發展和應用,滿足用戶對于快速充電和便攜性的需求。