在現代電子設備中,電源管理芯片扮演著至關重要的角色。PL3394BD,作為一款低成本、高性能的電流模PWM控制芯片,被廣泛應用于多種小功率開關電源設計中。本文將詳細介紹PL3394BD芯片的主要應用領域,并探討其在典型應用中的優勢。
PL3394BD系列芯片以其優異的性能滿足了小功率開關電源的低功耗要求。它具備低啟動電流(典型值僅5uA)、低工作電流以及內置的“無噪音綠色模式”,這些特性共同提高了系統的效率,同時滿足了嚴格的能源損耗要求。

手機/充電器:PL3394BD能夠為手機充電器提供穩定的電源管理,確保充電效率和安全性。
鋰電池/數碼相機充電器:在鋰電池和數碼相機充電器中,PL3394BD能夠精確控制充電過程,延長電池壽命。
機頂盒電源:機頂盒等家用電子設備需要穩定的電源供應,PL3394BD能夠提供所需的電源管理解決方案。
電源適配器:在電源適配器中,PL3394BD能夠實現高效的電源轉換,滿足不同設備的電源需求。
LED驅動:LED照明系統需要精確的電流控制,PL3394BD能夠提供高效的LED驅動解決方案。
消費類的備用電源:在備用電源系統中,PL3394BD能夠確保電源的穩定性和可靠性。
低功耗設計:PL3394BD的低啟動電流和工作電流有助于減小啟動電路損耗,提高系統的整體效率。
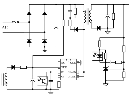
高精度恒壓輸出:通過對輸出采樣并反饋到光耦,PL3394BD能夠實現高精度的恒壓輸出。
EMI性能優化:內置的頻率抖動功能可以改善電磁兼容性(EMC),降低電磁干擾(EMI)濾波成本。
全面保護功能:PL3394BD提供多種保護功能,包括過壓保護(OVP)、過流保護(OCP)和過載保護(OLP),確保系統的安全運行。

內置斜率補償:確保了峰值電流??刂频姆€定性。
前沿消隱:CS端的前沿消隱避免了誤觸發,提高了系統的可靠性。
軟啟動功能:內置軟啟動電路,緩解了外部元件在芯片啟動過程中的電壓應力。
無噪音綠色工作模式:在輕載或空載條件下,系統會進入綠色工作模式,降低損耗,同時避免音頻噪音。
PL3394BD芯片以其高效、可靠的電源管理能力,在小功率開關電源領域得到了廣泛應用。無論是在消費電子還是工業應用中,PL3394BD都能夠提供穩定、高效的電源解決方案。隨著電子設備對電源管理要求的不斷提高,PL3394BD芯片將繼續發揮其在電源管理領域的重要作用。